| |
|
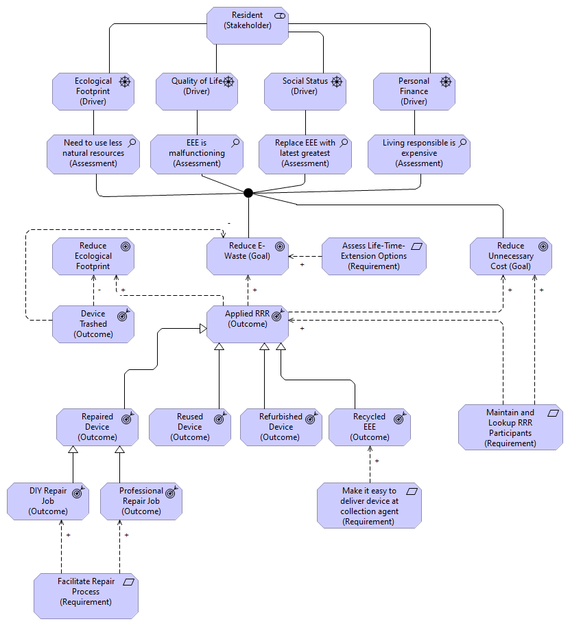
Resident(Stakeholder) |
Quality of Life (Driver) |
| |
|
Resident(Stakeholder) |
Ecological Footprint (Driver) |
| |
|
Resident(Stakeholder) |
Social Status (Driver) |
| |
|
Resident(Stakeholder) |
Personal Finance (Driver) |
| |
|
Quality of Life (Driver) |
EEE is malfunctioning (Assessment) |
| |
|
EEE is malfunctioning (Assessment) |
Junction |
| |
|
Ecological Footprint (Driver) |
Need to use less natural resources (Assessment) |
| |
|
Personal Finance (Driver) |
Living responsible is expensive (Assessment) |
| |
|
Recycled EEE (Outcome) |
Applied RRR (Outcome) |
| |
|
DIY Repair Job(Outcome) |
Repaired Device(Outcome) |
| |
|
Professional Repair Job(Outcome) |
Repaired Device(Outcome) |
| |
|
Social Status (Driver) |
Replace EEE with latest greatest(Assessment) |
| |
|
Assess Life-Time-Extension Options(Requirement) |
Reduce E-Waste (Goal) |
| |
|
Reused Device(Outcome) |
Applied RRR (Outcome) |
| |
|
Refurbished Device(Outcome) |
Applied RRR (Outcome) |
| |
|
Repaired Device(Outcome) |
Applied RRR (Outcome) |
| |
|
Make it easy to deliver device at collection agent (Requirement) |
Recycled EEE (Outcome) |
| |
|
Maintain and Lookup RRR Participants(Requirement) |
Applied RRR (Outcome) |
| |
|
Maintain and Lookup RRR Participants(Requirement) |
Reduce Unnecessary Cost (Goal) |
| |
|
Replace EEE with latest greatest(Assessment) |
Junction |
| |
|
Device Trashed (Outcome) |
Reduce E-Waste (Goal) |
| |
|
Device Trashed (Outcome) |
Reduce Ecological Footprint (Goal) |
| |
|
Applied RRR (Outcome) |
Reduce E-Waste (Goal) |
| |
|
Applied RRR (Outcome) |
Reduce Unnecessary Cost (Goal) |
| |
|
Applied RRR (Outcome) |
Reduce Ecological Footprint (Goal) |
| |
|
Facilitate Repair Process(Requirement) |
DIY Repair Job(Outcome) |
| |
|
Facilitate Repair Process(Requirement) |
Professional Repair Job(Outcome) |
| |
|
Junction |
Reduce Unnecessary Cost (Goal) |
| |
|
Junction |
Reduce E-Waste (Goal) |
| |
|
Need to use less natural resources (Assessment) |
Junction |
| |
|
Living responsible is expensive (Assessment) |
Junction |